-
政府信息公开指南
-
政府信息公开制度
-
法定主动公开内容
履职依据 机构职能- 财政信息
- 旅游
-
行政执法公示
-
养老服务
-
优化营商环境
-
社会救助
-
财政资金直达基层
-
教育专题
-
医疗卫生
-
社会保险
-
稳岗就业
-
食品药品监管
- 脱贫攻坚
-
环境保护
- 公共资源配置
- 国资国企
- 防范化解金融风险
- 社会信用体系
- 优化服务
-
应急管理
- 涉农补贴
- 乡村振兴
-
公共文化体育
- 审计公开
- 市场监管
-
政府公报
- 2026年第一期
- 2025年第四期
- 2025年第三期
- 2025年第二期
- 2025年第一期
- 2024年第四期
- 2024年第三期
- 2024年第二期
- 2024年第一期
- 2023年第四期
- 2023年第三期
- 2023年第二期
- 2023年第一期
- 2022年第四期
- 2022年第三期
- 2022年第二期
- 2022年第一期
- 2021年第四期
- 2021年第三期
- 2021年第二期
- 2021年第一期
- 2020年第一期
- 2020年第二期
- 2020年第三期
- 2020年第四期
- 2019年第一期
- 2019年第二期
- 2019年第三期
- 2019年第四期
- 2018年第四期
- 2018年第三期
- 2018年第二期
- 2018年第一期
- 2017年第四期
- 2017年第三期
- 2017年第二期
- 2017年第一期
- 2016年政府公报
-
主动公开基本目录
-
工作机构
-
组织领导
-
业务培训
-
工作推进
-
政府信息公开年报
-
政府信息依申请公开
政策措施及解读
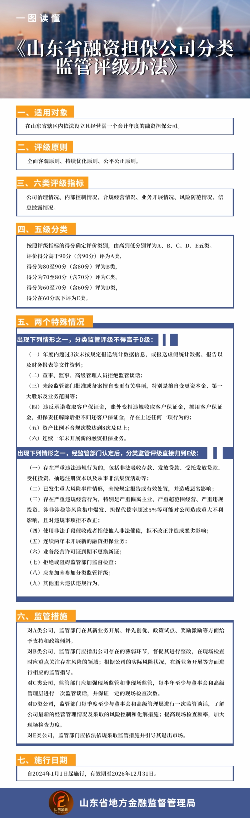
| 一图读懂|《山东省融资担保公司分类监管评级办法》 | ||||||||||||||||||||||||
| 2024-07-05 作者: 点击数: | ||||||||||||||||||||||||
|
||||||||||||||||||||||||
| 【关闭窗口】 | ||||||||||||||||||||||||
