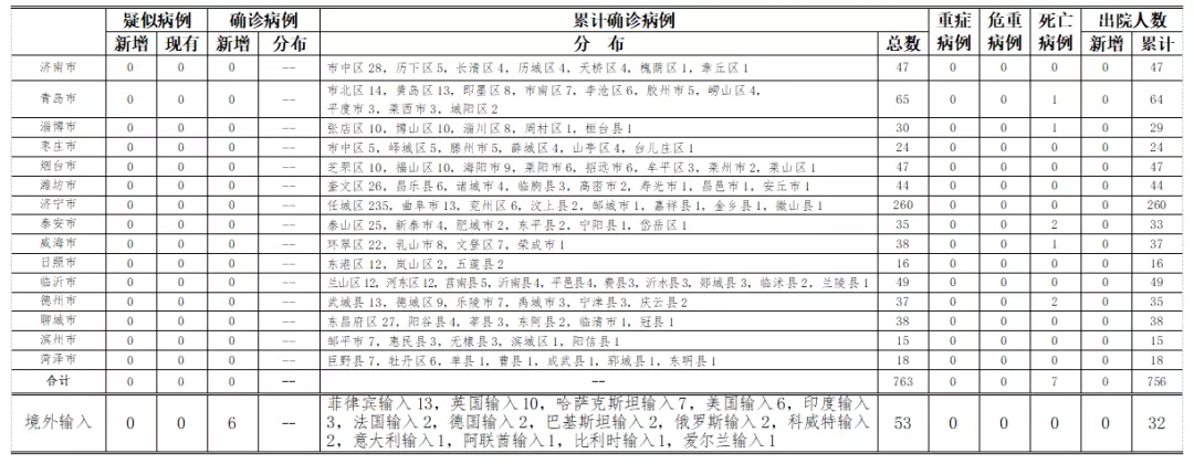
山东无本地住院疑似病例、确诊病例。累计报告确诊病例763例,死亡7例,治愈出院756例。
山东省无新增境外输入疑似病例,济南市报告哈萨克斯坦输入确诊病例6例。累计报告境外输入确诊病例53例,累计治愈出院32例。
山东省无新增无症状感染者。正在隔离观察治疗的无症状感染者9例(均为境外输入)。
目前共追踪到密切接触者23931人,尚有622人正在接受医学隔离观察。
详见下表(单位:例):

备注:1.山东省本地病例按确诊时医院所在县区统计,境外输入病例单独统计。
2.新增确诊病例和无症状感染者具体情况由相关市卫生健康委进行通报。