政府信息公开
招生信息
2024年费县小学一年级招生工作方案
2024-08-05   作者: 点击数:  
 索 引 号  fxjyj/2024-0000391  公开方式  主动公开  公开日期  2024-08-05
 文  号   发布机构  费县教体局  有效日期 
 信息类别   公开范围  全社会
 公开程序 

为做好2024年全县小学招生工作,根据临沂市教育局关于印发《义务教育阳光招生专项行动(2024)实施方案》的通知(临教函〔2024〕38号)等文件精神,结合我县生源和教育资源现状,特制定如下招生方案。

一、招生对象

2018年8月31日(含)以前出生的具有费县户籍的适龄儿童,及符合条件的外来经商、务工人员随迁子女。

适龄儿童少年因身体原因需要延缓入学的,由其父母或者其他法定监护人持县级(含)以上医疗机构诊断证明向所在片区学校提出申请,学校留存医疗机构诊断证明,报县教体局基础教育科审核备案。

二、招生计划

(一)普通小学

2024年我县普通小学一年级共计划招生324个班,其中驻城学校105个班,乡镇学校219个班。

(二)特殊教育

2024年我县特殊教育学校一年级计划招生1个培智班,共计8名学生。

三、招生方式

(一)普通小学

家长登录“临沂市费县义务教育学校招生入学服务平台”进行报名,各招生学校成立由学校主要负责人任组长的招生资格审查小组,依据户籍、房产等信息进行资格审查,按照批次依次录取。

(二)特殊教育

特殊教育学校招生报名无需登录平台,由学校依据适龄儿童户籍、残疾等级、学习生活能力鉴定等情况进行综合评估录取。

四、招生报名

(一)普通小学

1.2024年8月6日至8月11日。8月6日8:30开通“临沂市费县义务教育学校招生入学服务平台”,8月11日18:00关闭。

2.符合所在片区学校就读条件但未进行网上报名的,视为放弃所在片区学校就读申请,一律调剂安排入学。

3.提报虚假报名信息或证明材料的,取消所申报学校入学资格。

(二)特殊教育

2024年8月23日至24日在费县特殊教育学校进行现场登记预报名,具体评估时间以学校通知为准。

(三)报名流程

“临沂市费县义务教育学校招生入学服务平台”登录方式:

1.注册“爱山东”APP

下载“爱山东”APP后,家长进行实名注册。注意:(1)适龄儿童与监护人(父母)在同一户籍本,如以户籍报名入学,则监护人(父母)任一方注册皆可;如以监护人房产报名入学,以房产所有人信息注册。(2)适龄儿童只与监护人一方(父亲或母亲)在同一户籍本,如以户籍报名入学,以所在同一户籍监护人信息注册;如以监护人房产报名入学,以房产所有人信息注册,报名时将亲子关系证明材料拍照上传平台。(3)经商、务工人员子女报名入学,需经商、务工人员本人进行注册。

2.“爱山东”APP登录

“爱山东”APP注册和登录→左上角站点选择临沂市→教育专区→义务教育招生→选择“临沂市费县”确认报名→小学一年级新生报名→点击“选择”→选择报名类型“驻城小学”或者“乡镇小学”→继续选择相应报名类型→填写报名信息→大数据校验→上传证件图片(仅限大数据校验未通过的上传)→提交报名。

五、录取办法

招生学校依据适龄儿童户籍信息和监护人房产信息审查结果,按下列批次依次录取,额满为止。

(一)适龄儿童本人户籍或者监护人房产在申报学校片区内;

(二)适龄儿童为县城户籍,祖父母或外祖父母的房产在申报的驻城学校招生片内(仅限县城户籍,且祖孙户籍在同一户口簿上);

(三)外来经商、务工人员随迁子女;

(四)进城经商、务工人员子女。

六、录取说明

(一)户籍及房产信息

1.户籍,指适龄儿童本人户籍在申报学校招生片区内。

2.房产,指适龄儿童本人或监护人具有住宅房屋所有权证(或通过生效法律文书取得房屋所有权),且已实际交房入住的住宅(截止2024年8月1日)。产权人为共有的,产权份额应大于50%。房产用途(性质)须为住宅,工业用房、商业用房(含公寓)、储藏室、车库等非住宅不能作为入学房产。

适龄儿童户籍和房产信息均以报名平台大数据核对结果为准。

(二)经商、务工人员子女入学

1.经商、务工人员有自有房产的,其子女根据房产划片入学;经商、务工人员无自有房产的,其子女根据所提报经商、务工材料,结合申报学校学位情况,确定是否录取,无法录取的,一律调剂入学。

2.经商、务工人员子女所提供材料。

(1)户籍材料

户籍簿;适龄儿童与监护人不在同一户籍簿上的,还需提供《常住人口登记表》或《出生医学证明》;县外户口的,需提供孩子的户籍证明。

(2)居住材料

县外户籍的,父母至少一方持有费县公安部门核发的在有效期内的居住证(首次办理日期至2024年8月1日满六个月);本县户籍的,提交实际居住证明材料。

(3)经商或务工材料

申请子女在驻城学校就读的经商者:父母一方需在城区经商一年以上,持有在费县城区的工商营业执照(营业执照注册场所应为商业用途,且目前经营地址与注册地址一致;颁发时间至2024年8月1日满一年)。

申请子女在驻城学校就读的务工者:与在城区内依法注册的企业签订的合法劳动合同及企业为其缴纳个人社会保险的相关证明。

申请子女在乡镇学校就读的经商、务工者所提报材料,参照上述条件执行。

经商、务工材料均以报名平台大数据审核结果为准,其他相关佐证材料也可上传报名平台,以作参考。

(三)特殊情况认定

1.小区已经交房并且实际入住,但尚未办理房产证(不动产证)的居民子女入学,提报户籍簿、购房合同、购房交款原始票据、半年以上水电暖及物业管理费发票等材料,可填报所属招生区域学校。

2.在城区购买房产但尚未交房入住的,不能作为入学依据,暂不安排在驻城学校就读。

3.因棚户区改造等原因拆迁的居民子女入学,安置房已交付或有其他房产的,提报户籍簿、政府征收部门盖章的《房屋征收补偿安置协议书》,填报安置房或其他房产所属招生区域学校;安置房尚未交付且无其他房产的,填报原所属招生区域学校。

4.社区、街道或单位建设的小产权房,提报户籍簿、社区或单位出具的产权证明、缴款发票、半年以上水电暖及物业管理费发票等材料,可填报所属招生区域学校。

5.适龄儿童与法定监护人不在同一户籍簿上的需提供适龄儿童《出生医学证明》《常住人口登记表》(或亲子鉴定证明材料)、结婚证、领养证等材料;父母离异的适龄儿童,依据法院判决书或离婚协议,以实际监护人的房产确定就读学校。

6.演马、寒良寺适龄儿童申报崇文学校须适龄儿童本人户籍为演马或者寒良寺。


附件:

1.2024年费县驻城小学招生计划及咨询电话

2.2024年费县乡镇小学招生计划及咨询电话

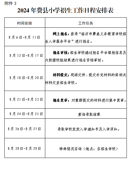
3.2024年费县小学招生工作日程安排表

4.2024年费县驻城小学招生区划图


 
   
关闭窗口