-
政府信息公开指南
-
政府信息公开制度
-
法定主动公开内容
履职依据 机构职能- 财政信息
- 旅游
-
行政执法公示
-
养老服务
-
优化营商环境
-
社会救助
-
财政资金直达基层
-
教育专题
-
医疗卫生
-
社会保险
-
稳岗就业
-
食品药品监管
- 脱贫攻坚
-
环境保护
- 公共资源配置
- 国资国企
- 防范化解金融风险
- 社会信用体系
- 优化服务
-
应急管理
- 涉农补贴
- 乡村振兴
-
公共文化体育
- 审计公开
- 市场监管
-
政府公报
- 2026年第一期
- 2025年第四期
- 2025年第三期
- 2025年第二期
- 2025年第一期
- 2024年第四期
- 2024年第三期
- 2024年第二期
- 2024年第一期
- 2023年第四期
- 2023年第三期
- 2023年第二期
- 2023年第一期
- 2022年第四期
- 2022年第三期
- 2022年第二期
- 2022年第一期
- 2021年第四期
- 2021年第三期
- 2021年第二期
- 2021年第一期
- 2020年第一期
- 2020年第二期
- 2020年第三期
- 2020年第四期
- 2019年第一期
- 2019年第二期
- 2019年第三期
- 2019年第四期
- 2018年第四期
- 2018年第三期
- 2018年第二期
- 2018年第一期
- 2017年第四期
- 2017年第三期
- 2017年第二期
- 2017年第一期
- 2016年政府公报
-
主动公开基本目录
-
工作机构
-
组织领导
-
业务培训
-
工作推进
-
政府信息公开年报
-
政府信息依申请公开
分级诊疗
| 费县中医医院双向转诊流程 | ||||||||||||||||||||||||
| 2025-05-06 作者: 点击数: | ||||||||||||||||||||||||
|
||||||||||||||||||||||||
|
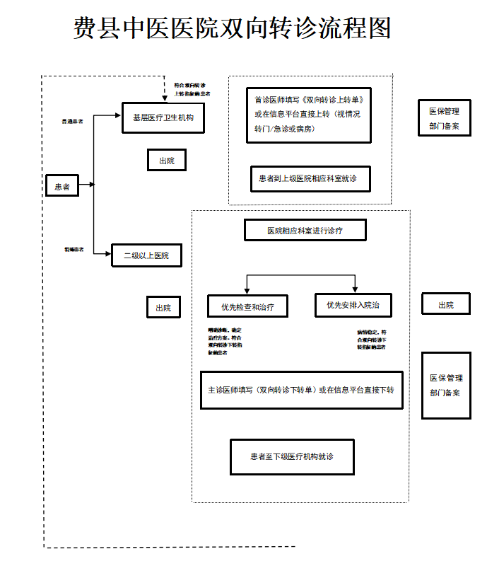
上转流程 一、患者选择医疗机构首诊。 二、依据《费县健康医疗集团县、乡、村三级诊疗病种目录》,本院接诊开展诊疗服务的患者,首诊医师按诊疗常规开展诊疗工作;超出服务能力和诊疗目录范围、符合转诊条件的患者,首诊医师立即填写《双向转诊上传单》,医保部门备案,患者至上级医院就诊。 下转流程 患者在本院住院治疗后,病情稳定,符合下转条件的,主诊医师填写《双向转诊下传单》,医保部门备案,患者至乡镇卫生院继续治疗。
注: 上转方向, 下转方向
填表说明: 1、本表供患者双向转诊上转时使用,由首诊医师填写。 2、初步印象:首诊医师根据患者病情做出的初步判断。 3、主要现病史:患者转诊时存在的主要临床问题。 4、主要既往史:患者既往存在的主要疾病史。 5、治疗经过:经治医师对患者实施的主要诊治措施。
填表说明: 1、本表供参保人员双向转诊下转时使用,由主诊医师填写。 2、治疗经过:经治医师对患者实施的主要诊治措施及结果。 3、后续治疗建议:患者下转后需要进一步治疗及康复提出的指导建议。 |
||||||||||||||||||||||||
| 【关闭窗口】 | ||||||||||||||||||||||||


