费县人民政府办公室
关于印发费县深入推进老旧小区改造实施方案的通知
费政办字〔2022〕27号
各乡镇(街道)人民政府(办事处),县政府各部门、单位:
现将《费县深入推进全县老旧小区改造实施方案》印发给你们,请认真组织实施。
费县人民政府办公室
2022年7月19日
(此件公开发布)
费县深入推进老旧小区改造实施方案
为贯彻落实国家、省、市、县决策部署,深入推进全县老旧小区改造工作,不断提升老旧小区人居环境品质,增强居民获得感、幸福感和安全感,按照“美丽宜居幸福费县”战略定位总目标,根据《临沂市人民政府办公室关于印发临沂市深入推进老旧小区改造实施方案的通知》(临政办字〔2020〕81号)等文件精神,结合我县实际,制定本实施方案。
一、总体要求
(一)改造范围。2005年12月31日前,在县城国有土地上建成的、失养失修失管严重、市政配套设施不完善、公共服务和社会服务设施不健全、居民改造意愿强烈的住宅小区(不含住宅拆除新建)。
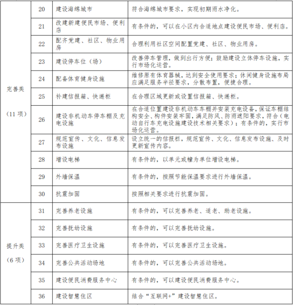
(二)改造内容。对老旧小区及相关区域的建筑、环境、配套设施等进行基础改造、完善和提升,基础类改造主要是拆违拆临、安防、环卫、消防、道路、照明、绿化、水电气暖、光纤、建筑物修缮、管线规整等,突出解决基础设施老化、环境脏乱差问题;完善类改造主要是完善社区和物业用房、建筑节能改造、加装电梯、停车场、文化、体育健身、无障碍设施等,完善配套服务设施,提升小区环境品质;提升类改造主要是完善社区养老、托幼、医疗、家政、商业设施以及智慧社区等。具体标准参照《费县老旧小区综合整治改造内容及指导标准》(见附件2)等有关规定执行。
(三)改造目标。到“十四五”末,在完成2000年前建成老旧小区改造的基础上,确保完成2005年前建成老旧小区改造任务的85%以上,力争全部完成,建设宜居整洁、安全绿色、设施完善、服务便民、和谐共享的“美好住区”。
(四)改造原则和工作机制。坚持政府主导、群众参与、各方支持、多元融资、统筹推进的原则。建立“县政府统筹指导,各有关部门共同推进,居民积极参与”的工作机制,成立费县老旧小区综合整治领导小组(见附件1)承担老旧小区改造主体责任,负责落实老旧小区改造任务和长效管理责任。
二、组织实施
(一)计划申报。县老旧小区综合整治改造工作领导小组组织老旧小区全面调查摸底,建立老旧小区数据库,坚持居民自愿、自下而上的原则,合理确定改造项目和时序,逐级生成县老旧小区改造总体计划和分年度计划(2020年—2025年)。县企事业单位和改造小区每年5—6月份向县住房保障中心提报下年度的老旧小区改造计划和任务。
1.征集改造需求。老旧小区综合整治改造工作领导小组统筹安排,组织费城街道办事处、社区党组织、居委会或业主委员会等做好群众工作,把老旧小区改造工程作为凝聚人心的重要抓手,加大宣传力度,动员群众广泛参与,认真征求居民意愿,确定改造项目、内容及改造完成后的物业管理模式,形成改造项目清单。
2.制定初步方案。县老旧小区综合整治改造工作领导小组坚持“清单+标准”“必选+可选”原则,先雪中送炭、再锦上添花,优先推进水电暖气网、屋面防水等政府兜底性的基础设施建设,满足群众基本需求。在此基础上,完善和提升养老、健身、家政等服务设施,做到能改则改、应改则改。要按照“一小区一策”的原则,结合县财政承受能力,引导居民通过提取住宅专项维修资金、小区公共收益、捐资捐物等渠道出资,制定初步改造方案及预算;供水、供电、供气、供暖、通信、有线电视等专业经营单位同步制定初步改造方案。
3.公示改造方案。初步改造方案,须在改造小区范围内进行公示,广泛征求居民意见,公示时间不少于5个工作日。
(二)计划确定。公示结束后,县住房保障中心、发改局、财政局、自然资源和规划局对改造单位提报的改造计划进行联合审查,经县政府同意后,报市住房城乡建设局批准执行。
(三)项目实施。按照年度改造计划,县老旧小区综合整治改造工作领导小组落实方案审查、招投标、工程实施和监管等具体工作。
1.方案审查。改造方案由县住房保障中心、发改局、财政局、自然资源和规划局等部门、单位联合审查批准。在不新增建设用地、不新增污染物排放的情况下,优化老旧小区改造立项、土地、环评等手续。
2.质量管控。严格执行公开招标程序和施工标准,择优选择设计、工程造价、开发企业、施工企业、监理公司、建筑材料和产品;强化监督管理和跟踪审计,确保工程质量;涉及水、电、气、暖、通信、有线电视等改造项目的,可由专业经营单位依法组织实施。
(四)竣工验收。项目完工后,建设单位按照有关规定组织竣工验收,同时邀请居民代表参加。涉及水、电、气、暖、通信、有线电视等改造验收的,可由专业经营单位按有关政策组织实施。验收通过后,应及时完成工程决算,做好资料整理、归档和移交工作。
(五)物业管理。将改造后的老旧小区纳入社会治理范畴,强化基层党组织领导,以“沂蒙红色物业”党建联建推动共建共治共享,综合采取专业化物业管理或街道、社区统一管理等模式,逐步实现改造后老旧住宅小区物业管理全覆盖。对接管老旧小区的物业企业,县财政制定扶持政策给予适度补贴,做到“改造一个、确保管好一个”,巩固老旧小区改造成果。
三、创新改造方式和融资模式
按照“不增加政府隐性债务、保持房地产市场平稳健康发展、培育形成相对稳定现金流、引入社会资本”要求,运用系统思维、市场手段,用足用好大片区开发等政策,在多元融资上下功夫、创新老旧小区及小区外相关区域“4+N”改造方式和融资模式。
(一)大片区统筹平衡模式。把一个或多个老旧小区与相邻的旧城区、棚户区、旧厂区、城中村、危旧房改造和既有建筑功能转换等项目捆绑统筹,生成老旧片区改造项目,加大片区内D级、C级危房改造力度,做到项目内部统筹搭配,实现自我平衡。
(二)跨片区组合平衡模式。将拟改造的老旧小区与其不相邻的城市建设或改造项目组合,以项目收益弥补老旧小区改造支出,实现资金平衡。
(三)小区内自求平衡模式。在有条件的老旧小区内新建、改扩建用于公共服务的经营性设施,以未来产生的收益平衡老旧小区改造支出。
(四)引导多元化投入改造模式。对于有能力保障的老旧小区改造项目,可由政府引导,通过居民出资、政府补助、各类涉及小区资金整合、专营单位和原产权单位出资等渠道,统筹政策资源,筹集改造资金。
(五)结合实际探索多种模式。引入企业参与老旧小区改造,吸引社会资本参与社区服务设施改造建设和运营。
四、创新支持政策和配套措施
(一)加强规划统筹。县住房保障中心、自然资源和规划局等部门、单位组织编制老旧片区改造实施方案,测算所需投资和未来收益,合理划分改造区域,优化资源配置,策划、设计可以产生现金流的老旧片区改造项目。对在小区内及周边新建、改扩建社区服务设施的,在不违反国家有关强制性规范、标准的前提下,可适当放宽建筑密度、容积率等技术指标。
(二)探索土地支持政策。县财政每年从土地出让金中拿出一定比例资金用于老旧小区改造;积极探索土地出让支持大片区统筹改造或跨片区组合改造的政策措施。把大片区统筹改造和跨片区组合改造与城镇低效用地再开发项目统筹谋划,并结合实际给予相应政策支持。老旧小区“15分钟生活圈”内城镇低效用地再开发整理腾出的土地,优先用于建设社区服务设施。
(三)创新财政资金政策。积极争取中央、省补助资金,在财政预算中统筹安排资金用于老旧小区改造,可采取投资补助、项目资本金注入、贷款贴息等方式,发挥财政资金引导作用。县财政对纳入省项目库老旧小区改造试点任务或“4+N”融资试点任务的项目年度实施情况,进行绩效评价。严格执行专项债券用于有收益的公益性资本支出的规定,对符合条件的老旧小区改造项目可通过发行地方政府专项债券筹措改造资金。整合涉及老旧小区的民政、城市建设和管理、文化、卫生、商务、体育等渠道相关资金,统筹投入老旧小区改造。
(四)创新不动产登记做法。小区内增加公共建筑的,立项前与小区业主委员会、居委会等相关方达成权属协议,在产权明晰的基础上,探索所增加公共建筑不动产登记的具体做法。
(五)强化专营设施协同改造。老旧小区内入户端口以外需要改造的供水、供电、供气、供暖、通信、有线电视等专业经营设施,产权属于专营单位的,由专营单位负责改造;产权不属于专营单位的,专营单位要主动承担专营设施设备改造费用,政府通过“以奖代补”等方式,支持专营单位出资改造,与老旧小区改造同步设计、同步实施。改造后的专营设施产权移交给专营单位,并由专营单位负责维护管理。
(六)加大信贷支持。中国农业发展银行等政策性金融机构,积极向上争取政策资金支持,在依法合规、风险可控的前提下,加大对老旧小区改造项目的金融服务力度,优化贷款流程和授信进度,提供信贷资金支持。支持商业银行、基金公司等金融机构创新金融产品,改善金融服务,为老旧小区改造项目及居民户内改造和消费提供融资支持。
五、保障措施
(一)加强组织领导。成立费县老旧小区综合整治改造工作领导小组,下设综合协调组、项目审批组、融资和资金保障组、专营设施改造服务组、宣传报道组等5个工作组,统筹推进全县老旧小区改造工作。各职能部门要密切配合,齐抓共管,形成工作合力。各相关职能单位成立相应工作机构,层层压实责任,推动工作落实。各部门、单位职责分工如下:
县住房保障中心:负责牵头老旧小区改造政策制定及实施。负责全县老旧小区改造规划和年度改造计划编制、改造标准制定;会同县发改局和财政局争取国家和省有关政策及补助资金支持等工作。
县发改局:负责争取老旧小区改造等保障性安居工程配套基础设施建设中央预算内资金;督导协调县供电公司做好老旧小区供电设施设备改造和移交工作;配合做好立项工作。
县公安局:协助县委政法委做好老旧小区改造过程中“雪亮工程”视频监控的规划设计和指导。
县民政局:发挥基层群众性自治组织基础作用,引导做好老旧小区改造社区协商、民意征求和群众参与等工作;按照标准做好老旧小区的社区养老服务设施配建工作,将符合条件的社区养老服务设施纳入相关专项资金补助范围。
县司法局:协助指导县住建局调处老旧小区改造过程中的矛盾纠纷。
县财政局:负责统筹安排各级奖补资金;配合县住建局、发改局等部门、单位争取中央、省补助资金支持,配合对符合条件的老旧小区改造项目发行专项债券;指导做好老旧小区专项补助资金使用的预算绩效管理工作。
县自然资源和规划局:负责办理老旧小区内及周边新建、改扩建公共服务和社会服务设施等的规划、用地、不动产登记手续;统筹老旧小区片区规划;督导老旧小区内违建拆除治理工作;协助做好老旧小区住宅增设电梯工作。
县综合执法局:负责做好处理违规设置的户外广告工作及侵占绿地违法行为的行政处罚工作。
县商务局:负责完善社区商业、便民市场、家政服务等设施,将符合条件的老旧小区社区商业设施纳入相关专项资金补助范围。
县审计局:负责做好老旧小区改造资金的审计监督工作。
县市场监管局:按照国家法律法规和有关标准、安全技术规范,对新装电梯、改造后的电梯实施监督检验,对在用电梯实施定期检验。
县教体局:负责按照国家有关要求提出体育设施配建标准,统筹设施布局并做好验收。
县地方金融中心:负责协调金融机构加大金融支持力度,落实上级金融支持老旧小区改造政策措施。
县消防救援大队:指导和支持老旧小区消防设施及应急救援设施的维修、更新、改造。
县委宣传部、教体局、财政局等负责根据各自职责,指导和支持老旧小区改造所涉相关专项工作的推进。
供水、供电、供气、供暖、通信、有线电视等专业经营单位要主动承担专营设施设备改造费用,同步完成改造或迁移任务;负责做好相关专业经营设施接收管理。
(二)强化统筹谋划。要因地制宜、突出重点,优先改造涉及居民安全需要和基本生活需求的项目。要统筹推进、同步实施,做到小区改造、拆违拆临、专业经营设施设备改造升级、地下与地上设施改造同步实施、同步交付使用。
(三)健全推进机制。构建“县、街道、社区、居民”四级联动工作机制,建立工作例会、信息报送、定期通报、巡查督查等制度,及时研究、协调解决有关重大事项和问题。将县区老旧小区改造工作纳入年度目标考核内容;专业经营单位出资改造情况纳入专业经营单位、负责人的经营考核内容。
(四)加强监督检查。邀请人大代表、政协委员、社会各界市民群众,参与对全县老旧小区改造工作的监督和检查。建立老旧小区改造评价机制,对改造项目民意协商、方案编制、改造成效和居民满意度,定期开展评价。发挥各类新闻媒体作用,加大对老旧小区改造工作的宣传引导,强化居民的主人翁意识,为工作推进营造良好的舆论氛围。
附件:1.费县老旧小区综合整治改造工作领导小组成员名单
2.费县老旧小区综合整治改造内容及指导标准
附件1
费县老旧小区综合整治改造工作领导小组成员名单
组长:孔德阳 县委常委、县政府党组副书记、副县长、县经济开发区党工委书记
副组长:刘宝柱 县政府办公室党组成员、县政府政策研究中心主任
许庆秋 县住建局局长、三级调研员
刘立新 县住建局党组副书记、县住房保障中心主任
成员:闵祥全 县发改局党组成员、县重点建设项目服务中心主任
齐宜学 县住房保障中心副主任
米强 县综合行政执法局党组成员、县综合行政执法大队政委
郭士平 县财政局党组成员、县财政事务服务中心主任(正科级)
任龙 县自然资源和规划局党组成员、县城乡规划编制研究中心主任
张伟 县审计局副局长
薛兆欣 县民政局副局长(正科级)
张青山 县商务局副局长
李玉玲 县地方金融发展服务中心副主任
王振 县消防救援大队初级专业技术职务
李选东 国网山东省电力公司费县供电公司副总经理
李林 中国广电山东网络有限公司费县分公司副总经理
王传省 中国移动费县分公司副总经理
刘耀磊 中国联通费县分公司副总经理
王瑞 中国电信费县分公司副总经理
王伟 县和源水务有限公司副总经理
洪波 县泰源热力有限公司总经理助理
孔令欣 山东奥德燃气有限公司(费县分公司)项目经理
领导小组下设办公室,办公室设在县住房保障中心,刘立新同志兼任办公室主任,齐宜学同志兼任办公室副主任。
附件2
费县老旧小区综合整治改造内容及指导标准

